泰拉瑞亚合成表PC整理版 泰拉瑞亚合成表PC版大全
- 更新日期:2025-11-17 09:50:15
- 来源:互联网
泰拉瑞亚是一个高度自由的沙盒游戏,在这里所有的工具和武器都是需要玩家自己动手去制作的,因此了解合成公式就非常重要了。只有知道每一个工具的合成公式,你才能知道应该收集哪些材料。那么泰拉瑞亚中书架、烹饪锅、啤酒桶等物品都是怎么合成的呢?这里为大家整理了完整的泰拉瑞亚PC版合成表,快点收藏起来!
泰拉瑞亚合成表PC整理版:
提示:大家可以使用“Ctrl+F”来快速寻找具体的物品
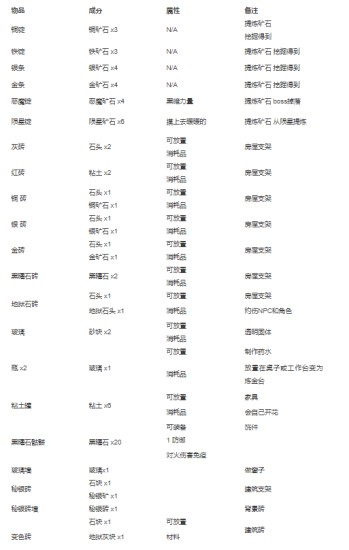
泰拉瑞亚基本物品合成表

泰拉瑞亚书架合成表

泰拉瑞亚水合成表

泰拉瑞亚烹饪锅合成表

泰拉瑞亚啤酒桶合成表

泰拉瑞亚锯木厂合成表

泰拉瑞亚恶魔祭坛合成表

泰拉瑞亚地狱石锭合成表

泰拉瑞亚织布机合成表

泰拉瑞亚修补匠工房合成表

泰拉瑞亚圣坛合成表


泰拉瑞亚精金合成表

泰拉瑞亚秘银合成表

泰拉瑞亚钴合成表

泰拉瑞亚地狱石合成表

泰拉瑞亚丛林制品合成表

泰拉瑞亚恶魔石制品合成表

泰拉瑞亚陨星石制品合成表


泰拉瑞亚金制品合成表

泰拉瑞亚银制品合成表

泰拉瑞亚铁合成表

泰拉瑞亚铜合成表

泰拉瑞亚熔炉合成表

泰拉瑞亚炼金台合成表



泰拉瑞亚工作台合成表



以上就是泰拉瑞亚合成表PC整理版的相关内容了,希望能帮到小伙伴们!

